728x90
반응형
CART (Classification And Regression Tree)
- 예측 분류 모두 가능한 지도학습 모델
Classification
Decision Tree 를 이용한 Classification

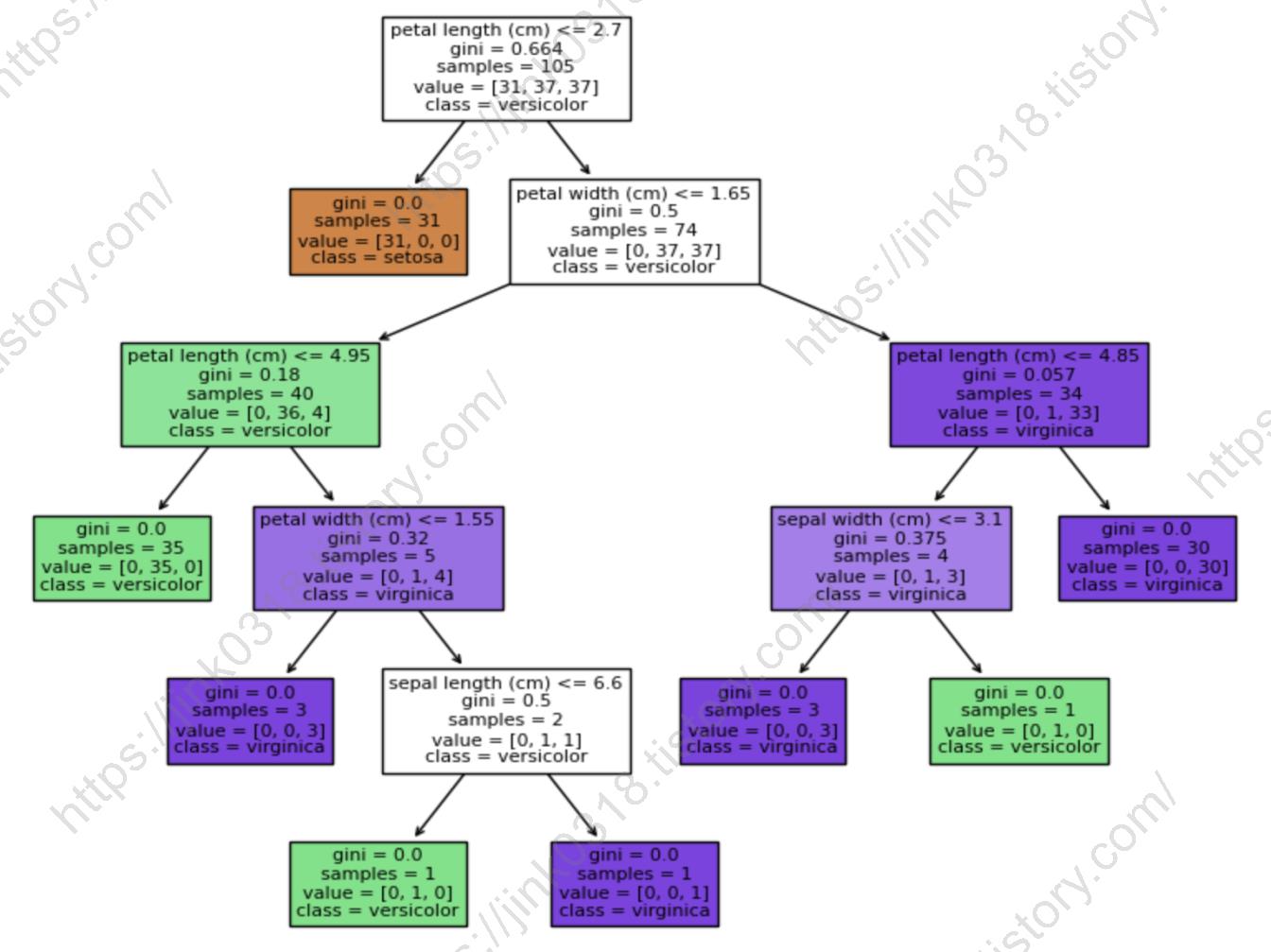
Data 시각화 Code

시각화 실행 결과

Regression
Decision Tree 를 이용한 Regression

728x90
반응형
'Programming > python' 카테고리의 다른 글
| python xgboost (0) | 2023.10.25 |
|---|---|
| python logistic regression (로지스틱 회귀) (0) | 2023.10.21 |
| python 다항회귀 > underfitting (언더피팅) 시 사용 (0) | 2023.10.20 |
| python 정규화 모델 (변수 간 과적합 방지) (0) | 2023.10.20 |
| python 수치형 분석 방법 r2 score , mse, rmse (0) | 2023.10.20 |